GSE协议封装的学习笔记。
GSE介绍#
卫星通信近几年逐渐火热,目前的低轨卫星通信大多数采用欧盟ETSI的数字卫星电视广播标准(DVB-S/DVB-S2 /S2X)并做改进。而通常它们用通用流封装,因此,在卫星安全的研究中,对一些数据的解析需要对GSE封装协议有所了解,所以近期对官方文档阅读并做出一些笔记。
通用流封装(GSE)协议可以在物理层对IP和其他网络层数据封装,在通用流上提供网络层数据包封装和分片功能。GSE 不仅可以灵活的分片和封装,而且能使用智能调度器来优化系统性能。不仅如此还:
- 支持多协议封装(IPv4、IPv6、MPEG、ATM、以太网、802.1pQ VLANs 等)。
- 对网络层功能的透明性。
- 支持多种寻址模式。
- 可扩展性
封装方法#
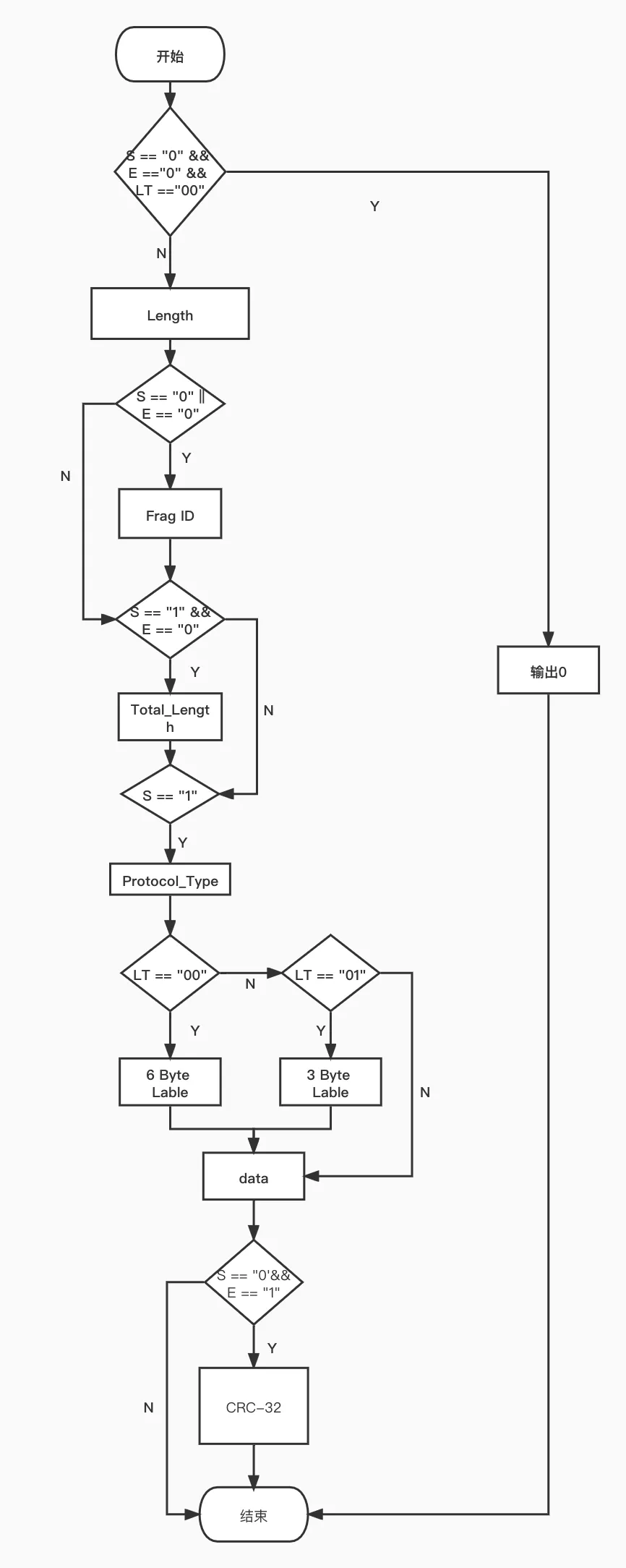
PDU(协议数据单元)可以封装在一个GSE包中,也可以分成片段封装成几个GSE包。而GSE包的长度是动态可变的。GSE包可在不同基带桢中发送,基带桢长度是可变的。GSE没有独自的完整性校验机制。通常一段数据碎片化变成几个PDU片段,在最后一段加CRC-32。如图是DVB协议的GSE封装:

GSE包的头由固定长度(2bytes)和可变长度组成(0-11bytes)。固定长度主要有S 、E 、LT 、GSE Length等字段,可变部分主要是Fragment ID、Total Length、Protocol Type和Label等字段。如下图:

每个GS流可存放最多256个PDU碎片,每个GSE数据包的头有一个开始指示位(S)和结束指示位(E),开始指示位为“1”表示PDU开始,结束指示位为“1”表示PDU结束。如果都为1表示是一个完整的PDU。
而接下来有两位标签类型指示(主要用于寻址)。标签存在时,接收者可以删去标签不匹配的数据包。当为广播包时,接收者都应该处理该数据包。标签重复时,只有上一个GSE包的地址与现在匹配,接收者才去处理。所以标签重复主要用于同一个基带桢中。
| 变量 | 说明 |
|---|---|
| 00 | 存在一个6字节标签 |
| 01 | 存在一个3字节标签 |
| 10 | 广播,不存在标签字段。 |
| 11 | 标签重复试用 |
接下来12位表示GSE包长度,最大2^12(4kb)。注:End包最后包含CRC-32。
Fragment ID只会在中间包出现,同一个PDU的GSE包有相同的ID。所以只有一个PDU传输完成,才可以有另一个PDU使用这个ID。
- 含有同一PDU数据的GSE包必须用相同Frag ID
- 第一个 GSE 数据包的 S 位应等于 “1”,E 位等于 “0”。
- 中间PDU片段 S 位和 E 位等于 “0”。
- 最后一个 GSE 数据包的 S 位应等于 “0”,E 位等于 “1”。
- 一个 PDU 没穿完,它的 Frag ID 不得重复使用。
- 具有相同片段 ID 的 GSE 数据包必须按顺序传输。
Total Length这个是保存PDU的总长度,所以通常在PDU碎片的第一个包中才有。总长度最高65536个字节,CRC-32不包含其中。
Protocol Type 0-0x5FF表示Next Header,0x600-0xFFFF表示 Ether Type。
CRC-32#
为了防止PDU包的数据丢失,所以在PDU最后一个GSE包放入一个32位的CRC字段。定义的CRC多项式为

初始累积器为0xFFFFFFFF。然后PDU的字节、总长度、协议类型、标签、扩展头等计算。
数据字段#
Protocol Type定义了扩展头,扩展头属于数据的一部分,所以数据段的数据结构如下

-
如果有可选扩展头,跟在GSE头之后
-
如果有强制性扩展头,跟在可选扩展头之后
-
PDU跟在强制扩展头之后。
上面三部分都不是必须有的。
解析流程图#

PDU分片#
首包#
- S 位设置1,E 位设置 0
- GSE 长度设置为计算出的字节数(包括数据的长度和片段 ID 字段、总长度字段、协议类型字段、标签字段和任何扩展头等长度)。
- 将 Frag ID 设置为一个任意值。
- 总长度字段设置为计算出的字节数,(PDU、协议类型字段、标签字段和扩展头的长度。)
- 添加一个协议类型。
- 添加标签字段。(如果需要)
- 放入第一段PDU碎片数据。
- GSE包放入基带桢
中间包#
(如果PDU分为2个以上碎片时)
- S 位设置0,E 位设置 0
- GSE 长度设置为计算出的字节数(包括数据的长度和片段 ID 字段长度)。
- 将 Frag ID 设置为首包设置的值。
- 放入一段PDU碎片数据。(按顺序放)
- GSE包放入基带桢
尾包#
- S 位设置0,E 位设置 1
- GSE 长度设置为计算出的字节数(包括数据的长度和片段 ID 字段、CRC-32字段长度)。
- 将 Frag ID 设置为首包设置的值。
- 总长度字段设置为计算出的字节数,(PDU、协议类型字段、标签字段和扩展头的长度。)
- 放入最后一段PDU碎片数据,并加上CRC-32值。
- GSE包放入基带桢
封装器调度#
GSE封装器中的调度器,在基带桢中是智能放置,以提高效率。
如下图,PDU1、PDU2 和 PDU3 构成一个 PDU 序列,由调度器预先排定。(MODCOD 表示PDU 相关的调制格式和编码率)如果 MODCOD2 的效率高于 MODCOD1 的效率,那么我们应该采取 MODCOD1 对应的才会更稳定。PDU 被封装并由 GSE 封装器排入基带帧。

当 PDU 被分割时,像上图 PDU2 ,剩余的 PDU 片段被封装在一个独立的 GSE 包中,在下一个基带帧中传输。如果没有利用智能调度策略,PDU2剩余的包与PDU3的包封装在同一个基带桢里。基带桢不得不降级。而如下图操作,能实现更好的系统效率。
后记(2023补充)#
在实际应用中,卫星数据流可能受多种因素影响,可能会遇到数据丢失的情况,这对于数据解析产生一定的影响。我与朋友针对这一问题进行了探索,并在SpaceSec ↗与Blackhat Arsenal ↗上发表了解决方法,欢迎查看详细内容。
参考#
本文主要参考 ETSI 官方协议文档。